为使我院2021级新生更快的融入到校园与宿舍生活,进一步了解新生宿舍入住情况,让新生们了解宿舍的基本情况,营造良好的宿舍氛围,信息工程学院于2021年10月17日晚深入新生宿舍进行走访和问询,本次检查由信息工程学院学生会生活部组织展开。


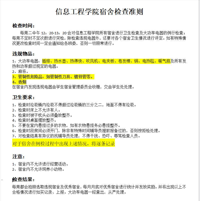
在本次查寝中,学生会工作人员逐个宿舍进行检查和走访,她们耐心、认真、细致地为我院的新生们讲解宿舍卫生的基本要求和宿舍检查的相关规定,针对同学们关于宿舍电器的使用问题进行了着重讲解,譬如要怎样安全地使用插排,并强调了在宿舍要安全用电,注意宿舍存在的安全隐患,提醒同学们不得使用违规电器。






我院的学生会工作者也认真询问了学弟学妹在新环境的适应情况以及在生活上遇到的一些问题,并详细地向他们解答给予他们一些建议,让新生们感受到了我们信息工程学院的温暖。整个检查和走访过程都十分顺利,同学们也都积极配合工作。




此次查寝走访活动不仅帮助新生更好的适应新学校的生活,还加强了我院新生们的宿舍安全意识,避免了违规电器带来的安全隐患,为我院的新生带去了关怀,进一步推进了宿舍文明建设。相信在即将开始的大学生活中,同学们定能严守信息工程学院宿舍的规章制度,营造一个文明、和谐宿舍环境。